About Us
- Vision
- Mission
- To formulate progressive tax policies.
- To make compliance easy
- To enforce tax laws with fairness
- To deliver quality services
- To continuously upgrade skills and build a professional and motivated workforce
- Our Quality Policy:
- Our Quality Objectives:
- Timely identification of Defaults by processing of TDS statements
- Timely and accurate assistance to Deductors and Taxpayers with correct resolution of grievances
- Establishment of a sustainable and scalable eco-system by providing appropriate online services
- Continually improve technology and services to meet the requirements of the TDS ecosystem
- Improving end-user satisfaction
- Facilitate Empowerment of assessees towards Zero non-compliance to relevant provisions of Income Tax Act & Rules.
- Income Tax Department
- Central Board of Direct Taxes (CBDT)
- Chairperson
- Member (Income Tax & Revenue)
- Member (Legislation & Systems)
- Member [Admn. & Faceless Scheme(s)]
- Member (Investigation)
- Member (Tax Payers Services) and
- Member (Audit & Judicial) The Chairman and Members of Central Board of Direct Taxes are assisted by Joint Secretaries, Directors, Deputy Secretaries, Under Secretaries and ministerial staff to carry out their day-to-day functions.
- ITD Field offices
- Pr. Chief Commissioners of Income-tax for Administration
- Pr. Chief Commissioner of Income Tax for Exemption, International Taxation
- Pr. Chief Commissioner of Income for NaFAC.
- Pr. Chief Commissioner of Income for NFAC.
- Director General of Income-tax for Investigation,
- Pr. Commissioners of Income-tax for Administration. Commissioners of Income Tax for Appeals, Judicial, Audit, Centralized Information Branch (CIB), Computer Operations, Departmental Representatives (Settlement Commission) and Departmental Representatives (Income Tax Appellate Tribunal)
- Directorates in the Income Tax Department
- Admn. & Tax Payer Services: It looks after all matters related to Tax Payers Services including grievances and e-Nivaran, advertisement campaign. The directorate is also responsible for collection, compilation and dissemination of statistics on various aspects of Direct Taxes.
- Systems: Manages Computerization in the Department.
- Human Resource Development: It looks after all matters related to following
- General Administration excluding transfer and posting of Group 'A' & 'B' of the Directorate of HRD.
- Training policy including coordination with DoP&T.
- Conducting Departmental Examinations for the post of Assistant Commissioner of Income Tax (Probationers) and other Gazetted and Non-Gazetted cadres of Income Tax Department and dealing with all matters relating to these exams.
- Legal & Research: It has the mandate to process proposals on Direct Tax issues received from field offices to file Special Leave Petitions (SLPs) / Appeals and provide recommendation to the CBDT. It is also the nodal agency within the Department to process these proposals and for coordinating with the Ministry of Law on such issues.
- Vigilance - It has the mandate to conduct departmental enquiries, drafting of charge sheets, presenting the cases on behalf of the Department, preparing the enquiry reports against charges officials and passing of final orders.
- Pr. DGIT (Training), NADT, Nagpur: It has the mandate to impart training to the officers/officials of the department in coordination with various Regional Training Institutes located at Ahmedabad, Bangalore, Bhopal, Chandigarh, Chennai, Kolkata, Hazari Bagh, Lucknow, Mumbai and New Delhi.
- Director General of Income-tax for Intelligence & Criminal Investigation: It is a nodal agency of Income Tax Department for strengthening tax data-base.
- Centralized Processing Cell (TDS)
- The following web-enabled services are available on this portal:
- Registration for Tax-Deductors/Collectors and Taxpayers
- Online TDS/TCS Statement Corrections
- View Statement Processing Status and TDS/TCS Defaults
- View Tax Credit Statement (26AS/Annual Tax Statement) of taxpayers
- Digital TDS/TCS Certificates - Forms 16/16A/16B/16C/16D/27D in reconciliation with 26AS/Annual Tax Statement
- Justification Report for details of TDS/TCS Defaults
- Consolidated File for submitting corrections to the TDS/TCS Statements
- Aggregated TDS/TCS Compliance Report for Tax-Deductor/Collector PAN with multiple associated TANs
- TDS/TCS Refunds
Citizen Charter:
To partner in the nation building process through progressive tax policy,efficient and effective administration and improved voluntary compliance.
Centralized Processing Cell (TDS) strives for efficient and effective TDS administration in the country through scalable technology-driven processes to provide timely and accurate tax credits to the taxpayers.CPC (TDS) endeavors to continually improve its technology-driven processes and services to meet stakeholder expectations and enhance end-user satisfaction.
Organizational Profile:
The Income Tax Department (ITD) is responsible for collecting Direct Taxes and administering the Income Tax Law and other direct tax statutes for Government of India. ITD has offices in 601 cities and towns across India. The field offices of the ITD report to the Central Board of Direct Taxes (CBDT) which is a statutory authority functioning under the Central Boards of Revenue Act, 1963 and is a part of Department of Revenue in the Ministry of Finance.
CBDT deals with all matters relating to levy and collection of direct taxes and formulation of policy concerning administrative reforms of ITD. The CBDT consists of the following:
The CBDT monitors the functioning of the department through ITD Field offices, faceless centres for assessments and appeal and various directorates
The functioning of ITD Field offices is supervised by:
To monitor the day-to-day functioning of field formations, the CBDT is assisted by the following attached offices/Directorates:
Centralized Processing Cell (TDS) is under the Directorate of Systems. It has been established with the objective of providing a single window delivery platform for administration of Taxes Deducted/Collected at Source of Income in India. This provides online services to tax-deductors, taxpayers & PAOs of India for ensuring timely and correct credits to the citizens of the country in respect to tax deducted/collected by the deductors/collectors.
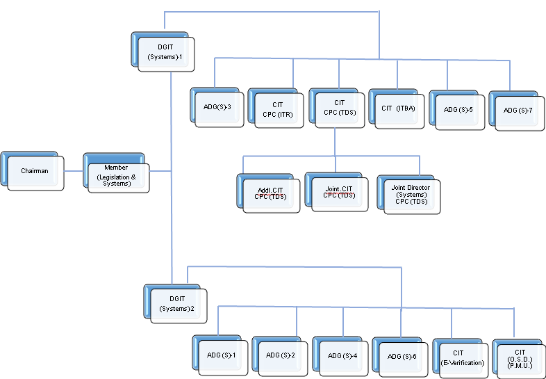
Organization Structure:

About This Portal:
This is the official website of Centralized Processing Cell (TDS), Directorate of Income Tax (Systems), Central Board of Direct Taxes (CBDT), Department of Revenue, Ministry of Finance, Government of India. CPC(TDS) is a technology-driven transformation initiative for TDS administration that provides a comprehensive solution through its portal Tax Deduction, Reconciliation, Analysis and Correction Enabling System (TRACES). The Portal has been developed under the National E-Governance Plan of the Government.
Deductors/Collectors and Taxpayers will be able to register on TRACES. This will enable them to create their own account profile and perform / view the activities under the respective TAN/PAN. After successful registration on the website, user will be able to login into their account.
Facility of online Correction statement available on TRACES for deductors/collectors for submission and processing of the statements.
After a statement has been filed, deductor/collector can view status of statements, if a statement has been processed with defaults. User can download intimation sent by CPC (TDS) for the statements having defaults.
Taxpayer can view form 26AS/Annual Tax Statement from TRACES website & same can be downloaded in Pdf/Text/Excel format
Deductor/Collector download TDS/TCS certificates after processing of TDS/TCS statement and provide to taxpayers about TDS/TCS deductions/collections and those deductions/collections also reflect in 26AS/Annual Tax Statement of taxpayers for claiming deductions/collections in Income Tax Return.
Justification report provides a consolidated report of defaults for a statement. Once a return has been processed with defaults, a Justification Report is prepared for the deductor/collector to view the default justifications. This assists the deductor/collector in filing of the correction statement for rectification of the identified defaults.
TRACES provides an option to deductors/collectors to download consolidated file.
Aggregated TDS/TCS Compliance Report helps taxpayer for knowing defaults against multiple TANs associated with PAN of Deductor/Collector.
Deductors/Collectors will be able to submit their refund requests through TRACES.
History of Direct Tax:
Disclaimer
- This is to inform that by clicking on the hyper-link, you will be leaving TRACES Portal and entering website operated by other parties. Such links are provided only for the convenience of the client and TRACES Portal does not control or endorse such websites, and is not responsible for their contents. The use of such websites is also subject to the terms of use and other terms and guidelines, if any, contained with in each such website.In the event that any of the terms contained herein conflict with the terms of use or other terms and guidelines contained within any such website, then the terms of use and other terms guidelines for such website shall prevail.
Confirm
Who We Are:
Disclaimer
- This is to inform that by clicking on the hyper-link, you will be leaving TRACES Portal and entering website operated by other parties. Such links are provided only for the convenience of the client and TRACES Portal does not control or endorse such websites, and is not responsible for their contents. The use of such websites is also subject to the terms of use and other terms and guidelines, if any, contained with in each such website.In the event that any of the terms contained herein conflict with the terms of use or other terms and guidelines contained within any such website, then the terms of use and other terms guidelines for such website shall prevail.







